根据《关于2023-2024学年寒假及2024年部分节假日放假安排的通知》(校办发〔2023〕2号)的精神,现对后勤保障处2024年国庆期间班车和对外窗口服务安排如下:
一、班车运行
(一)教职工班车
9月29日(周日)、10月12日(周六)按正常工作日运行;9月28日、10月1日-10月7日、10月13日按照下表运行:
1. 徐汇校区→奉贤校区

2. 奉贤校区→徐汇校区

3. 金山生活区→奉贤校区

4.奉贤校区→金山生活区

【温馨提示】奉贤校区学生乘坐班车,请至奉贤校区北正门候车点上车。
(二)学生班车(梦境)
请参照上海梦境旅行社有限公司官方微信公告。
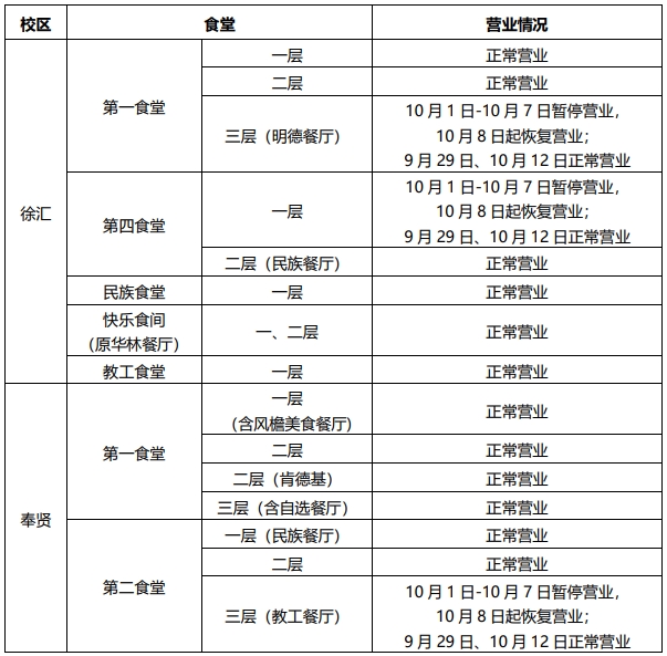
二、饮食服务

【温馨提示】校园一卡通充值服务,请参照学校财务处相关通知。
三、教室开放服务
(一)徐汇校区
1. 自习教室:正常开放,开放时间:8:00-22:00,根据实际情况进行调整;
2. 教学楼物业服务电话:64252245。
(二)奉贤校区
1. B教、C教南楼、D教南楼自习教室:正常开放,开放时间:8:00-22:00,根据实际情况进行调整;
2. 其余教学楼自习教室:10月1日-10月6日关闭,10月7日起恢复正常;
3. 教学楼物业服务电话:33612060。
注意事项:教学楼关闭日前请同学们取走存放在教室里的个人物品,以免遗失。望互相转告、及时清理,谢谢配合!
四、行政通信服务
(一)徐汇校区
1. 电信业务:10月1日-10月7日暂停服务,10月8日起恢复正常;
2. 收发室:正常开放,服务时间8:00-17:00;
3. 快递站:正常运行,服务时间8:00-20:00,紧急联系电话:13122776383。
(二)奉贤校区
1. 收发室:正常开放,服务时间8:00-17:00;
2. 快递站:正常运行,服务时间8:00-21:00,紧急联系电话:18016037555。
五、校医院
(一)徐汇校区
1. 10月1日-10月7日门诊服务暂停,值班服务正常;10月8日起门诊恢复正常。
2. 值班时间:全天24小时;
值班地点及电话:校医院一楼118室;64252689;
夜间应急响应电话:18917102689。
(二)奉贤校区
1. 10月1日-10月7日门诊服务暂停,值班服务正常;10月8日起门诊恢复正常。
2. 值班时间:全天24小时;
值班地点及电话:卫生所一楼值班室;33612123。
(三)9月29日(周日)、10月12日(周六)两校区门诊服务正常。
六、徐汇校区超纯水供应
1. 10月1日-10月7日暂停供应,10月8日起恢复正常。
2. 9月29日(周日)、10月12日(周六)正常供应。
七、会务服务
1. 对外服务窗口:10月1日-10月7日暂停服务,10月8日起恢复正常;
2. 9月29日(周日)、10月12日(周六)正常服务。
3. 线上“会议室预订”系统正常运行,网上预约路径:beat365在线唯一官网一站式服务平台→会议室申请→我要办理。
八、房屋资源管理服务
1. 对外服务窗口:10月1日-10月7日暂停服务,10月8日起恢复正常。
2. 9月29日(周日)、10月12日(周六)正常服务。
九、其他管理服务
1. 两校区商铺正常营业;
2. 两校区学生公寓正常运行与服务;
3. 奉贤校区教师公寓入住服务正常运行;
4. 两校区维修及报修服务正常运行:
徐汇校区报修电话:64252440(白天)、64252446(夜间);
奉贤校区报修电话:33612440(24小时);
线上报修正常运行:“beat365小蜜蜂”微信公众号→服务帮→校园随身报→我要报修,每天24小时接报,正常服务。
后勤保障处
2024年9月27日

